蚂蚁银行(澳门)开户教程
今天介绍一个不用预约,人在澳门时线上即可开户,且有开户奖励的蚂蚁银行(澳门),开户最多领 3 股阿里巴巴港股股票💰!
有些朋友假期或周末都会去澳门旅游,顺便就可以线上开一个澳门的银行账户 + 港美股投资账户。最快 3 分钟即可提交完成。
这里就不赘述境外银行账户的好处,感兴趣的朋友可以自己搜索,总之功能非常多,同时还可以交易港股、美股。
🔔
立即开户,领 3 股阿里巴巴港股 + 银行加息券:
- 开户方式:点击下方专属开户链接进行登记,收到验证码后登录,登录成功即完成登记,然后再下载 APP,人到澳门后线上开户。一定要先点链接登记后再下载 APP,否则无法享受开户福利
- 开户邀请链接:https://render.alipay.com/p/c/180020570000149153/index.html?invite-code=LPT7MMME
- 达标要求:首次入金的 30 天内累计入金 ≥ 5w 港币(也可以是等值其他货币),30 天内不出金,且交易一次股票/衍生品/非货币基金、债券(不含碎股/赠送股票的交易)
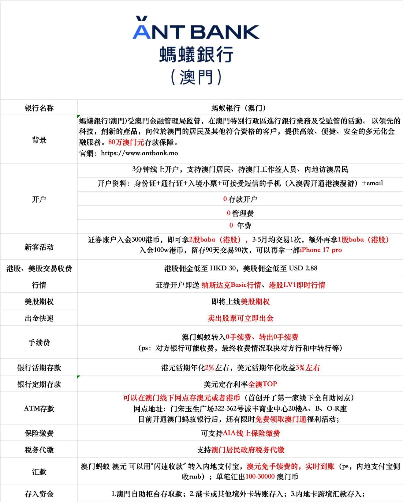
一、蚂蚁银行(澳门)介绍
螞蟻銀行(澳門)受澳門金融管理局監管,在澳門特別行政區進行銀行業務及受監管的活動。 以領先的科技,創新的產品,向位於澳門的居民及其他符合資格的客戶,提供高效、便捷、安全的多元化金融服務。
澳门蚂蚁官网:https://www.antbank.mo/about
我直接贴一下图,澳门蚂蚁的功能介绍:

随便摘出几个核心的功能:
- 投资账户的话,可以交易港、美股,也都是实时行情;
- 一个境外银行账户功能,支持大部分跨境汇款了;
- 澳门蚂蚁跨境转入转出都 0 手续费(PS:如果对方银行、中转行可能有费用,具体看最终收费情况哈)
- 澳门蚂蚁澳门币,可以实时免费到内地支付宝(RMB);方便快捷;
- 当然还可以去澳门存钱、取钱(目前仅支持,港币、澳门币存取哈)。
开完银行账户,可以去网点存钱、取钱,去澳门消费也更方便🛫
澳门蚂蚁银行的实体网点:澳門宋玉生廣場 322-362 號誠豐商業中心 20 樓 A、B、O-R座(可直接高德搜澳门蚂蚁银行,地址就出来了)。
二、开户福利:(3 股阿里巴巴港股 + 银行加息券)
1、银行有 2% 的存款加息券 + 转账汇款手续费补贴(最高补贴 200 港币)
2、证券投资账户最多再拿 3 股阿里巴巴港股
- 入金 3000 港币,10 个工作日内,可以拿 2 股阿里巴巴港股
- 然后 3-5 月,每月均交易 1 次达标,再送 1 股阿里巴巴港股,总计可以拿 3 股阿里巴巴港股
- 入金 100w 港币,留存 90 天交易 90 次,总计可以拿 iPhone 17 Pro 256G
三、开户流程
- 点击下方专属开户链接进行登记,收到验证码后点击登录,登录成功即完成登记,然后再下载 APP。注意一定要先点链接登记后再下载 APP,否则无法享受开户福利:https://render.alipay.com/p/c/180020570000149153/index.html?invite-code=LPT7MMME
- 人到澳门后,按以下流程完成开户就可以啦,非常简单
网络建议连接澳门的免费 Wi-Fi,关口、酒店、蚂蚁银行网点等都有免费 Wi-Fi。
开好后,你即可拥有一个靠谱好用的境外银行账户 + 一个投资账户,然后也可以投资港股、美股啦~
Last updated on